Stupid Gopher Tricks

GolangUK

21 August 2015

Andrew Gerrand

Video

A video of this talk was recorded at GolangUK in London.

2

This talk

This talk is about things you might not know about Go.

Some of this stuff you can add to your Go vocabulary.

Other things are probably best left for special occasions.

3

Language

4

Type literals (1/2)

Here's a familiar type declaration:

type Foo struct {
    i int
    s string
}

The latter part of a type declaration is the type literal:

struct {
    i int
    s string
}

Other examples of type literals are int and []string,
which can also be declared as named types:

type Bar int
type Qux []string
5

Type literals (2/2)

While we commonly use int and []string in variable declarations:

var i int
var s []string

It is less common (but equally valid) to do the same with structs:

var t struct {
    i int
    s string
}

An unnamed struct literal is often called an anonymous struct.

6

Anonymous structs: template data

A common use is providing data to templates:

// +build ignore

package main

import (
	"log"
	"os"
	"strings"
	"text/template"
)

func main() {
	tmpl := template.Must(template.New("").Parse(strings.TrimSpace(`
Dear {{.Title}} {{.Lastname}},

Congratulations on reaching Level {{.Rank}}!
I'm sure your parents would say "Great job, {{.Firstname}}!"

Sincerely,
Rear Admiral Gopher
	`)))
    data := struct {
        Title               string
        Firstname, Lastname string
        Rank                int
    }{
        "Dr", "Carl", "Sagan", 7,
    }
    if err := tmpl.Execute(os.Stdout, data); err != nil {
        log.Fatal(err)
    }
}

You could also use map[string]interface{},
but then you sacrifice performance and type safety.

7

Anonymous structs: JSON (1/2)

The same technique can be used for encoding JSON objects:

// +build ignore

package main

import (
	"encoding/json"
	"fmt"
	"log"
)

func main() {
    b, err := json.Marshal(struct {
        ID   int
        Name string
    }{42, "The answer"})
    if err != nil {
        log.Fatal(err)
    }
    fmt.Printf("%s\n", b)
}

And also decoding:

// +build ignore

package main

import (
	"encoding/json"
	"fmt"
	"log"
)

func main() {
    var data struct {
        ID   int
        Name string
    }
    err := json.Unmarshal([]byte(`{"ID": 42, "Name": "The answer"}`), &data)
    if err != nil {
        log.Fatal(err)
    }
    fmt.Println(data.ID, data.Name)
}
8

Anonymous structs: JSON (2/2)

Structs can be nested to describe more complex JSON objects:

// +build ignore

package main

import (
	"encoding/json"
	"fmt"
	"log"
)

func main() {
    var data struct {
        ID     int
        Person struct {
            Name string
            Job  string
        }
    }
    const s = `{"ID":42,"Person":{"Name":"George Costanza","Job":"Architect"}}`
    err := json.Unmarshal([]byte(s), &data)
    if err != nil {
        log.Fatal(err)
    }
    fmt.Println(data.ID, data.Person.Name, data.Person.Job)
}
9

Repeated literals and struct names

In repeated literals like slices and maps, Go lets you omit the inner type name:

type Foo struct {
    i int
    s string
}

var s = []Foo{
    {6 * 9, "Question"},
    {42, "Answer"},
}

var m = map[int]Foo{
    7: {6 * 9, "Question"},
    3: {42, "Answer"},
}
10

Repeated literals and anonymous structs

Combined with anonymous structs, this convenience shortens the code dramatically:

var s = []struct {
    i int
    s string
}{
    struct {
        i int
        s string
    }{6 * 9, "Question"},
    struct {
        i int
        s string
    }{42, "Answer"},
}

var t = []struct {
    i int
    s string
}{
    {6 * 9, "Question"},
    {42, "Answer"},
}
11

Anonymous structs: test cases (1/2)

These properties enable a nice way to express test cases:

func TestIndex(t *testing.T) {
    var tests = []struct {
        s   string
        sep string
        out int
    }{
        {"", "", 0},
        {"", "a", -1},
        {"fo", "foo", -1},
        {"foo", "foo", 0},
        {"oofofoofooo", "f", 2},
        // etc
    }
    for _, test := range tests {
        actual := strings.Index(test.s, test.sep)
        if actual != test.out {
            t.Errorf("Index(%q,%q) = %v; want %v", test.s, test.sep, actual, test.out)
        }
    }
}
12

Anonymous structs: test cases (2/2)

You can go a step further and put the composite literal in the range statement itself:

func TestIndex(t *testing.T) {
    for _, test := range []struct {
        s   string
        sep string
        out int
    }{
        {"", "", 0},
        {"", "a", -1},
        {"fo", "foo", -1},
        {"foo", "foo", 0},
        {"oofofoofooo", "f", 2},
        // etc
    } {
        actual := strings.Index(test.s, test.sep)
        if actual != test.out {
            t.Errorf("Index(%q,%q) = %v; want %v", test.s, test.sep, actual, test.out)
        }
    }
}

But this is harder to read.

13

Embedded fields

A struct field that has no name is an embedded field.
The embedded type's methods (and fields, if it is a struct)
are accessible as if they are part of the embedding struct.

// +build ignore

package main

import "fmt"

type A struct {
    s string
}

func (a A) String() string {
    return fmt.Sprintf("A's String method called: %v", a.s)
}

type B struct {
    A
}

func main() {
    b := B{}
    b.s = "some value"
    fmt.Println(b)
}
14

Anonymous structs: embedded mutex

Of course, you can embed fields in an anonymous struct.

It's common to protect a global variable with a mutex variable:

var (
    viewCount   int64
    viewCountMu sync.Mutex
)

By embedding a mutex in an anonymous struct, we can group the related values:

var viewCount struct {
    sync.Mutex
    n int64
}

Users of viewCount access it like this:

viewCount.Lock()
viewCount.n++
viewCount.Unlock()
15

Anonymous structs: implementing interfaces

And you can embed interfaces, too.

Here's a real example from Camlistore:

The function is expected to return a ReadSeekCloser,
but the programmer only had a string.

Anonymous struct (and its standard library friends) to the rescue!

return struct {
    io.ReadSeeker
    io.Closer
}{
    io.NewSectionReader(strings.NewReader(s), 0, int64(len(s))),
    ioutil.NopCloser(nil),
}
16

Anonymous interfaces

Interfaces can be anonymous, the most common being interface{}.

But the interface needn't be empty:

// +build ignore

package main

import (
	"bytes"
	"fmt"
)

func main() {
    var s interface {
        String() string
    } = bytes.NewBufferString("I'm secretly a fmt.Stringer!")
    fmt.Println(s.String())
}

Useful for a sly type assertion (from src/os/exec/exec_test.go):

// Check that we can access methods of the underlying os.File.
if _, ok := stdin.(interface {
    Fd() uintptr
}); !ok {
    t.Error("can't access methods of underlying *os.File")
}
17

Method values

A "method value" is what you get when you evaluate a method as an expression.
The result is a function value.

Evaluating a method from a type yields a function:

// +build ignore

package main

import (
	"bytes"
	"os"
)

func main() {
    var f func(*bytes.Buffer, string) (int, error)
    var buf bytes.Buffer
    f = (*bytes.Buffer).WriteString
    f(&buf, "y u no buf.WriteString?")
    buf.WriteTo(os.Stdout)
}

Evaluating a method from a value creates a closure that holds that value:

// +build ignore

package main

import (
	"bytes"
	"os"
)

func main() {
    var f func(string) (int, error)
    var buf bytes.Buffer
    f = buf.WriteString
    f("Hey... ")
    f("this *is* cute.")
    buf.WriteTo(os.Stdout)
}
18

Method values: sync.Once

The sync.Once type is used to perform a task once with concurrency safety.

// Once is an object that will perform exactly one action.
type Once struct { /* Has unexported fields. */ }

func (o *Once) Do(f func())

This LazyPrimes type computes a slice of prime numbers the first time it is used:

type LazyPrimes struct {
    once   sync.Once // Guards the primes slice.
    primes []int
}

func (p *LazyPrimes) init() {
    // Populate p.primes with prime numbers.
}

func (p *LazyPrimes) Primes() []int {
    p.once.Do(p.init)
    return p.primes
}
19

Method values: HTTP handlers

You can use method values to implement multiple HTTP handlers with one type:

type Server struct {
    // Server state.
}

func (s *Server) index(w http.ResponseWriter, r *http.Request)  { /* Implementation. */ }
func (s *Server) edit(w http.ResponseWriter, r *http.Request)   { /* Implementation. */ }
func (s *Server) delete(w http.ResponseWriter, r *http.Request) { /* Implementation. */ }

func (s *Server) Register(mux *http.ServeMux) {
    mux.HandleFunc("/", s.index)
    mux.HandleFunc("/edit/", s.edit)
    mux.HandleFunc("/delete/", s.delete)
}
20

Method values: another example

In package os/exec, the Cmd type implements methods to set up
standard input, output, and error:

func (c *Cmd) stdin() (f *os.File, err error)
func (c *Cmd) stdout() (f *os.File, err error)
func (c *Cmd) stderr() (f *os.File, err error)

The caller handles each in the same way,
so it iterates over a slice of method values:

type F func(*Cmd) (*os.File, error)
for _, setupFd := range []F{(*Cmd).stdin, (*Cmd).stdout, (*Cmd).stderr} {
    fd, err := setupFd(c)
    if err != nil {
        c.closeDescriptors(c.closeAfterStart)
        c.closeDescriptors(c.closeAfterWait)
        return err
    }
    c.childFiles = append(c.childFiles, fd)
}
21

Comparable types

The Go spec defines a set of types as "comparable";
they may be compared with == and !=.

Bools, ints, floats, complex numbers, strings, pointers,
channels, structs, and interfaces are comparable.

// +build ignore

package main

import "fmt"

func main() {
    var a, b int = 42, 42
    fmt.Println(a == b)

    var i, j interface{} = a, b
    fmt.Println(i == j)

    var s, t struct{ i interface{} }
    s.i, t.i = a, b
    fmt.Println(s == t)
}

A struct is comparable only if its fields are comparable:

// +build ignore

package main

import "fmt"

func main() {
    var q, r struct{ s []string }
    fmt.Println(q == r)
}
22

Comparable types and map keys

Any comparable type may be used as a map key.

    a := map[int]bool{}
    a[42] = true

    type T struct {
        i int
        s string
    }

    b := map[*T]bool{}
    b[&T{}] = true

    c := map[T]bool{}
    c[T{37, "hello!"}] = true

    d := map[interface{}]bool{}
    d[42] = true
    d[&T{}] = true
    d[T{123, "four five six"}] = true
    d[ioutil.Discard] = true
23

Structs as map keys

An example from the Go continuous build infrastructure:

type builderRev struct {
    builder, rev string
}

var br = builderRev{"linux-amd64", "0cd299"}

We track in-flight builds in a map.
The pre-Go 1 way was to flatten the data to a string first:

inflight := map[string]bool{}

inflight[br.builder + "-" + br.rev] = true

But with struct keys, you can avoid the allocation and have cleaner code:

inflight := map[builderRev]bool{}

inflight[br] = true
24

Interfaces as map keys

An example of interface map keys from Docker's broadcastwriter package:

type BroadcastWriter struct {
    sync.Mutex
    writers map[io.WriteCloser]struct{}
}

func (w *BroadcastWriter) AddWriter(writer io.WriteCloser) {
    w.Lock()
    w.writers[writer] = struct{}{}
    w.Unlock()
}

func (w *BroadcastWriter) Write(p []byte) (n int, err error) {
    w.Lock()
    for sw := range w.writers {
        if n, err := sw.Write(p); err != nil || n != len(p) {
            delete(w.writers, sw)
        }
    }
    w.Unlock()
    return len(p), nil
}
25

Structs and interfaces together as map keys

A (very) contrived example: (Don't do this! Ever!)

// +build ignore

package main

import "fmt"

type cons struct {
    car string
    cdr interface{}
}

func (c cons) String() string {
    if c.cdr == nil || c.cdr == (cons{}) {
        return c.car
    }
    return fmt.Sprintf("%v %v", c.car, c.cdr)
}

func main() {
    m := map[cons]string{}
    c := cons{}
    for _, s := range []string{"life?", "with my", "I doing", "What am"} {
        c = cons{s, c}
    }
    m[c] = "No idea."
    fmt.Println(c, m[c])
}
26

Libraries

27

sync/atomic

For a simple counter, you can use the sync/atomic package's
functions to make atomic updates without the lock.

func AddInt64(addr *int64, delta int64) (new int64)
func CompareAndSwapInt64(addr *int64, old, new int64) (swapped bool)
func LoadInt64(addr *int64) (val int64)
func StoreInt64(addr *int64, val int64)
func SwapInt64(addr *int64, new int64) (old int64)

First, define the global variable (appropriately documented!):

// viewCount must be updated atomically.
var viewCount int64

Then increment it with AddInt64:

count := atomic.AddInt64(&viewCount, 1)

The set are available for Int32, Uint32, Int64, Uint64, Pointer, and Uintptr.

28

sync/atomic.Value

Another option for sharing state is atomic.Value.

For instance, to share configuration between many goroutines:

type Config struct {
    Timeout time.Duration
}

var config atomic.Value

To set or update, use the Store method:

config.Store(&Config{Timeout: 2*time.Second})

To read, each goroutine calls the Load method:

cfg := config.Load().(*Config)

Note that storing different types in the same Value will cause a panic.

29

sync/atomic.Value: how it works (1/5)

The atomic.Value primitive is the size of a single interface value:

package atomic

type Value struct {
    v interface{}
}

An interface value is represented by the runtime as two pointers:
one for the type, and one for the value.

// ifaceWords is interface{} internal representation.
type ifaceWords struct {
    typ  unsafe.Pointer
    data unsafe.Pointer
}

To load and store an interface value atomically, it operates on the parts of the interface value with atomic.LoadPointer and atomic.StorePointer.

30

sync/atomic.Value: how it works (2/5)

The Store method first validates the input:

func (v *Value) Store(x interface{}) {
    if x == nil {
        panic("sync/atomic: store of nil value into Value")
    }

Then uses unsafe to cast the current and new interface{} values to ifaceWords:

// ...
    vp := (*ifaceWords)(unsafe.Pointer(v))
    xp := (*ifaceWords)(unsafe.Pointer(&x))

(This allows us to get at the internals of those interface values.)

31

sync/atomic.Value: how it works (3/5)

Spin while loading the type field:

// ...
    for {
        typ := LoadPointer(&vp.typ)

If it's nil the this is the first time the value has been stored.
Put a sentinel value (max uintptr) in the type field to "lock" it while we work with it:

// ...
        if typ == nil {
            if !CompareAndSwapPointer(&vp.typ, nil, unsafe.Pointer(^uintptr(0))) {
                continue // Someone beat us to it. Wait.
            }

Store the data field, then the type field, and we're done!

// ...
            StorePointer(&vp.data, xp.data)
            StorePointer(&vp.typ, xp.typ)
            return
        }
32

sync/atomic.Value: how it works (4/5)

If this isn't the first store, check whether a store is already happening:

// ...
        if uintptr(typ) == ^uintptr(0) {
            continue // First store in progress. Wait.
        }

Sanity check whether the type changed:

// ...
        if typ != xp.typ {
            panic("sync/atomic: store of inconsistently typed value into Value")
        }

If the type field is what we expect, go ahead and atomically store the value:

// ...
        StorePointer(&vp.data, xp.data)
        return
    }
}
33

sync/atomic.Value: how it works (5/5)

The Load method first loads the interface's type field:

func (v *Value) Load() (x interface{}) {
    vp := (*ifaceWords)(unsafe.Pointer(v))
    typ := LoadPointer(&vp.typ)

Then, check whether a store has happened, or is happening:

// ...
    if typ == nil || uintptr(typ) == ^uintptr(0) {
        return nil
    }

Otherwise, load the data field and return both type and data as a new interface value:

// ...
    data := LoadPointer(&vp.data)
    xp := (*ifaceWords)(unsafe.Pointer(&x))
    xp.typ = typ
    xp.data = data
    return
}
34

A note on sync/atomic

Usually you don't want or need the stuff in this package.

Try channels or the sync package first.

You almost certainly shouldn't write code like the atomic.Value implementation.
(And I didn't show all of it; the real code has hooks into the runtime.)

35

Tools

36

Testing

37

Subprocess tests

Sometimes you need to test the behavior of a process, not just a function.

func Crasher() {
    fmt.Println("Going down in flames!")
    os.Exit(1)
}

To test this code, we invoke the test binary itself as a subprocess:

func TestCrasher(t *testing.T) {
    if os.Getenv("BE_CRASHER") == "1" {
        Crasher()
        return
    }
    cmd := exec.Command(os.Args[0], "-test.run=TestCrasher")
    cmd.Env = append(os.Environ(), "BE_CRASHER=1")
    err := cmd.Run()
    if e, ok := err.(*exec.ExitError); ok && !e.Success() {
        return
    }
    t.Fatalf("process ran with err %q, want exit status 1", err)
}
38

Subprocess benchmarks (1/2)

Go's CPU and memory profilers report data for an entire process.
To profile just one side of a concurrent operation, you can use a sub-process.

This benchmark from the net/http package spawns a child process to make
requests to a server running in the main process.

func BenchmarkServer(b *testing.B) {
    b.ReportAllocs()
    // Child process mode;
    if url := os.Getenv("TEST_BENCH_SERVER_URL"); url != "" {
        n, err := strconv.Atoi(os.Getenv("TEST_BENCH_CLIENT_N"))
        if err != nil {
            panic(err)
        }
        for i := 0; i < n; i++ {
            res, err := Get(url)
            // ...
        }
        os.Exit(0)
        return
    }
// ...
39

Subprocess benchmarks (2/2)

// ...
    res := []byte("Hello world.\n")
    ts := httptest.NewServer(HandlerFunc(func(rw ResponseWriter, r *Request) {
        rw.Header().Set("Content-Type", "text/html; charset=utf-8")
        rw.Write(res)
    }))
    defer ts.Close()

    cmd := exec.Command(os.Args[0], "-test.run=XXXX", "-test.bench=BenchmarkServer$")
    cmd.Env = append([]string{
        fmt.Sprintf("TEST_BENCH_CLIENT_N=%d", b.N),
        fmt.Sprintf("TEST_BENCH_SERVER_URL=%s", ts.URL),
    }, os.Environ()...)
    if out, err := cmd.CombinedOutput(); err != nil {
        b.Errorf("Test failure: %v, with output: %s", err, out)
    }
}

To run:

$ go test -run=XX -bench=BenchmarkServer -benchtime=15s -cpuprofile=http.prof
$ go tool pprof http.test http.prof
40

go list

41

go list

$ go help list
usage: go list [-e] [-f format] [-json] [build flags] [packages]

List lists the packages named by the import paths, one per line.

Show the packages under a path:

$ go list golang.org/x/oauth2/...
golang.org/x/oauth2
...
golang.org/x/oauth2/vk

Show the standard library:

$ go list std
archive/tar
...
unsafe

Show all packages:

$ go list all
42

go list -json

The -json flag tells you everything the go tool knows about a package:

$ go list -json bytes
{
    "Dir": "/Users/adg/go/src/bytes",
    "ImportPath": "bytes",
    "Name": "bytes",
    "Doc": "Package bytes implements functions for the manipulation of byte slices.",
    "Target": "/Users/adg/go/pkg/darwin_amd64/bytes.a",
    "Goroot": true,
    "Standard": true,
    "Stale": true,
    "Root": "/Users/adg/go",
    "GoFiles": [
        "buffer.go",
        "bytes.go",
        "bytes_decl.go",
        "reader.go"
    ],
    ...
}

It's easy to write programs that consume this data.

43

go list's Package struct (1/3)

The go tool's documented Package struct describes all the possible fields:

type Package struct {
    Dir           string // directory containing package sources
    ImportPath    string // import path of package in dir
    ImportComment string // path in import comment on package statement
    Name          string // package name
    Doc           string // package documentation string
    Target        string // install path
    Shlib         string // the shared library that contains this package (only set when -linkshared)
    Goroot        bool   // is this package in the Go root?
    Standard      bool   // is this package part of the standard Go library?
    Stale         bool   // would 'go install' do anything for this package?
    Root          string // Go root or Go path dir containing this package

    // (more fields on next slide)
}
44

go list's Package struct (2/3)

type Package struct {
    // (more fields on previous slide)

    // Source files
    GoFiles        []string // .go source files (excluding CgoFiles, TestGoFiles, XTestGoFiles)
    CgoFiles       []string // .go sources files that import "C"
    IgnoredGoFiles []string // .go sources ignored due to build constraints
    CFiles         []string // .c source files
    CXXFiles       []string // .cc, .cxx and .cpp source files
    MFiles         []string // .m source files
    HFiles         []string // .h, .hh, .hpp and .hxx source files
    SFiles         []string // .s source files
    SwigFiles      []string // .swig files
    SwigCXXFiles   []string // .swigcxx files
    SysoFiles      []string // .syso object files to add to archive

    // (more fields on next slide)
}
45

go list's Package struct (3/3)

type Package struct {
    // (more fields on previous slide)

    // Cgo directives
    CgoCFLAGS    []string // cgo: flags for C compiler
    CgoCPPFLAGS  []string // cgo: flags for C preprocessor
    CgoCXXFLAGS  []string // cgo: flags for C++ compiler
    CgoLDFLAGS   []string // cgo: flags for linker
    CgoPkgConfig []string // cgo: pkg-config names

    // Dependency information
    Imports []string // import paths used by this package
    Deps    []string // all (recursively) imported dependencies

    // Error information
    Incomplete bool            // this package or a dependency has an error
    Error      *PackageError   // error loading package
    DepsErrors []*PackageError // errors loading dependencies

    TestGoFiles  []string // _test.go files in package
    TestImports  []string // imports from TestGoFiles
    XTestGoFiles []string // _test.go files outside package
    XTestImports []string // imports from XTestGoFiles
}
46

go list -f (1/2)

That's a ton of information, so what can we do with it?

The -f flag lets you use Go's text/template package to format the ouput.

Show package doc strings:

$ go list -f '{{.Doc}}' golang.org/x/oauth2/...
Package oauth2 provides support for making OAuth2 authorized and authenticated HTTP requests.
Package jwt implements the OAuth 2.0 JSON Web Token flow, commonly known as "two-legged OAuth 2.0".
...

Show the Go files in a package:

$ go list -f '{{.GoFiles}}' bytes
[buffer.go bytes.go bytes_decl.go reader.go]

Make the output cleaner with a join:

$ go list -f '{{join .GoFiles " "}}' bytes
buffer.go bytes.go bytes_decl.go reader.go
47

go list -f (2/2)

With template logic we can test packages for certain conditions.

Find standard libraries that lack documentation:

$ go list -f '{{if not .Doc}}{{.ImportPath}}{{end}}' std
internal/format
internal/trace

Find packages that depend (directly or indirectly) on a given package:

$ go list -f '{{range .Deps}}{{if eq . "golang.org/x/oauth2"}}{{$.ImportPath}}{{end}}{{end}}' all
golang.org/x/build/auth
golang.org/x/build/buildlet
golang.org/x/build/cmd/buildlet
...

Find packages that are broken somehow (note -e):

$ go list -e -f '{{with .Error}}{{.}}{{end}}' all
package github.com/golang/oauth2: code in directory /Users/adg/src/github.com/golang/oauth2
    expects import "golang.org/x/oauth2"
...
48

go list and the shell

Things get interesting once we start using the shell.

For instance, we can use go list output as input to the go tool.

Test all packages except vendored packages:

$ go test $(go list ./... | grep -v '/vendor/')

Test the dependencies of a specific package:

$ go test $(go list -f '{{join .Deps " "}}' golang.org/x/oauth2)

The same, but don't test the standard library:

$ go test $(
    go list -f '{{if (not .Goroot)}}{{.ImportPath}}{{end}}' $(
        go list -f '{{join .Deps " "}}' golang.org/x/oauth2
    )
)
49

go list printing line counts

for pkg in $(go list golang.org/x/oauth2/...); do
    wc -l $(go list -f '{{range .GoFiles}}{{$.Dir}}/{{.}} {{end}}' $pkg) | \
        tail -1 | awk '{ print $1 " '$pkg'" }'
done | sort -nr

The output:

617 golang.org/x/oauth2/google
600 golang.org/x/oauth2
357 golang.org/x/oauth2/internal
160 golang.org/x/oauth2/jws
147 golang.org/x/oauth2/jwt
112 golang.org/x/oauth2/clientcredentials
22 golang.org/x/oauth2/paypal
16 golang.org/x/oauth2/vk
16 golang.org/x/oauth2/odnoklassniki
16 golang.org/x/oauth2/linkedin
16 golang.org/x/oauth2/github
16 golang.org/x/oauth2/facebook
50

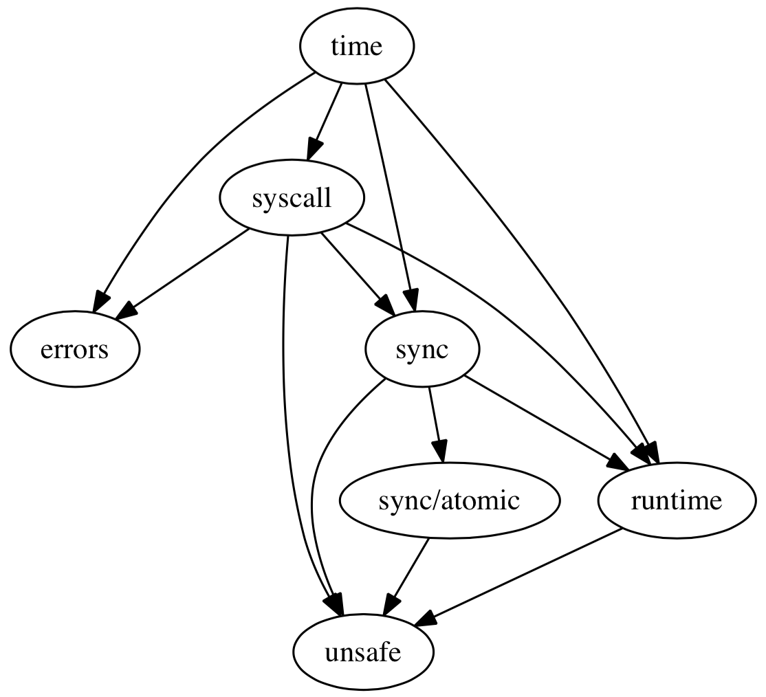
go list generating dependency graphs

(   echo "digraph G {"
    go list -f '{{range .Imports}}{{printf "\t%q -> %q;\n" $.ImportPath .}}{{end}}' \
        $(go list -f '{{join .Deps " "}}' time) time
    echo "}"
) | dot -Tsvg -o time-deps.svg
51

And there's more!

There are many more fun corners of Go.
Can you find them all? :-)

Read the docs, explore, and have fun!

52

Thank you

Andrew Gerrand

Use the left and right arrow keys or click the left and right edges of the page to navigate between slides.
(Press 'H' or navigate to hide this message.)